РГР, МЭИ в г. Смоленск; Линейные системы автоматического управления
Услуга: Линейные системы автоматического управления
Описание
Чтобы написать мне нажмите на кнопку справа "Написать эксперту".
Укажите вариант. Могу выполнить любой вариант.
Линейные системы автоматического управления
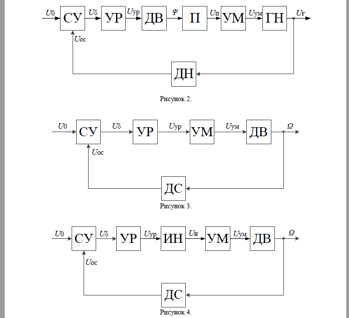
1. По предложенной функциональной схеме описать принцип действия системы, как в режиме статики, так и в режиме динамики (при изменении момента нагрузки). Для данной системы сформулировать задачу регулирования. Оценить, что является возмущающим воздействием в заданной системе.
2. Для каждого из звеньев системы составить дифференциальное уравнение во временной и операционной форме. Составить структурную схему каждого из звеньев с заданными числовыми параметрами.
3. Используя результаты п.2 составить структурную схему системы регулирования. Записать передаточную функцию разомкнутой и замкнутой системы. Найти коэффициент усиления разомкнутой системы
регулирования.
4. Записать характеристическое уравнение замкнутой системы и оценить устойчивость исходной системы с использованием критерия Гурвица. Найти предельный коэффициент передачи разомкнутого контура. Уменьшить
предельный коэффициент на 40% и данную величину применять для дальнейших расчетов. Используя полученный Кр пересчитать заданный коэффициент усиления усилителя рассогласования.
5. Для исходной и модернизированной САР построить годограф разомкнутой системы Wp(jω). Оценить с использованием критерий
Найквиста устойчивость как исходной, так и вновь полученной системы.
6. Рассчитать точную и асимптотическую логарифмические амплитудно-частотные характеристики ЛАЧХ, для исходной и модернизированной систем. Найти выражение для фазочастотной характеристики системы ФЧХ. Построить графики ЛАЧХ и ЛФЧХ и, используя критерий Найквиста для логарифмических частотных характеристик, оценить устойчивость исходной и полученной систем. По ЛЧХ найти Кр пред. (предельный коэффициент передачи разомкнутой системы) и сравнить его со значением, полученным в пункте 4.
7. Рассчитать значения регулируемой величины и ошибки регулирования при единичном входном воздействии. Построить графики данных величин. Определить установившееся значение этих сигналов.
Показать/скрыть дополнительное описание
Укажите вариант. Могу выполнить любой вариант.
Линейные системы автоматического управления
1. По предложенной функциональной схеме описать принцип действия системы, как в режиме статики, так и в режиме динамики (при изменении момента нагрузки). Для данной системы сформулировать задачу регулирования. Оценить, что является возмущающим воздействием в заданной системе.
2. Для каждого из звеньев системы составить дифференциальное уравнение во временной и операционной форме. Составить структурную схему каждого из звеньев с заданными числовыми параметрами.
3. Используя результаты п.2 составить структурную схему системы регулирования. Записать передаточную функцию разомкнутой и замкнутой системы. Найти коэффициент усиления разомкнутой системы
регулирования.
4. Записать характеристическое уравнение замкнутой системы и оценить устойчивость исходной системы с использованием критерия Гурвица. Найти предельный коэффициент передачи разомкнутого контура. Уменьшить
предельный коэффициент на 40% и данную величину применять для дальнейших расчетов. Используя полученный Кр пересчитать заданный коэффициент усиления усилителя рассогласования.
5. Для исходной и модернизированной САР построить годограф разомкнутой системы Wp(jω). Оценить с использованием критерий
Найквиста устойчивость как исходной, так и вновь полученной системы.
6. Рассчитать точную и асимптотическую логарифмические амплитудно-частотные характеристики ЛАЧХ, для исходной и модернизированной систем. Найти выражение для фазочастотной характеристики системы ФЧХ. Построить графики ЛАЧХ и ЛФЧХ и, используя критерий Найквиста для логарифмических частотных характеристик, оценить устойчивость исходной и полученной систем. По ЛЧХ найти Кр пред. (предельный коэффициент передачи разомкнутой системы) и сравнить его со значением, полученным в пункте 4.
7. Рассчитать значения регулируемой величины и ошибки регулирования при единичном входном воздействии. Построить графики данных величин. Определить установившееся значение этих сигналов.
Показать/скрыть дополнительное описаниеРГР, МЭИ в г. Смоленск; Линейные системы автоматического управления 1. статическая система стабилизации напряжения генератора постоянного тока; 2. астатическая система стабилизации напряжения генератора постоянного тока; 3. статическая система стабилизации скорости вращения вала двигателя постоянного тока; 4. астатическая система стабилизации скорости вращения вала двигателя постоянного тока; 5. астатическая система стабилизации угла поворота вала двигателя.
Файлы условия, демо
Характеристики домашнего задания
Учебное заведение
Вариант
Программы
Просмотров
3
Качество
Идеальное компьютерное
Срок выполнения
5 суток
Комментарии
Нет комментариев
Стань первым, кто что-нибудь напишет!
МЭИ в г. Смоленск
Gabriel

















