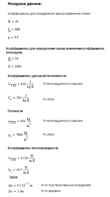
Для студентов МГТУ им. Н.Э.Баумана по предмету Основы теории тепломассообменаДомашнее задание №3.2 "Нестационарная теплопроводность плоской стенки" (вариант №19)Домашнее задание №3.2 "Нестационарная теплопроводность плоской стенки" (вариант №19)
5,0051
2020-09-262020-09-26СтудИзба
ДЗ: Домашнее задание №3.2 "Нестационарная теплопроводность плоской стенки" (вариант №19)
Описание

Характеристики домашнего задания
Учебное заведение
Семестр
Просмотров
75
Размер
196,19 Kb
Список файлов
Домашнее задание №3.2 (вариант №19).pdf

НОВИНКА: отчеты по практикам! Поиск - по названию предприятия в тэге. База учебных материалов МГТУ им. Н.Э. Баумана в формате pdf, оригиналы файлов отсутствуют (если иное не оговорено в описании). Вопросы задавайте ДО покупки в комментариях под файлами.