Для студентов НГТУ по предмету Основы теории случайных процессов (ОТСП)Измерение характеристик случайных процессовИзмерение характеристик случайных процессов
2022-08-312022-08-31СтудИзба
Лабораторная работа 1: Измерение характеристик случайных процессов
Описание
Измерение характеристик случайных процессов
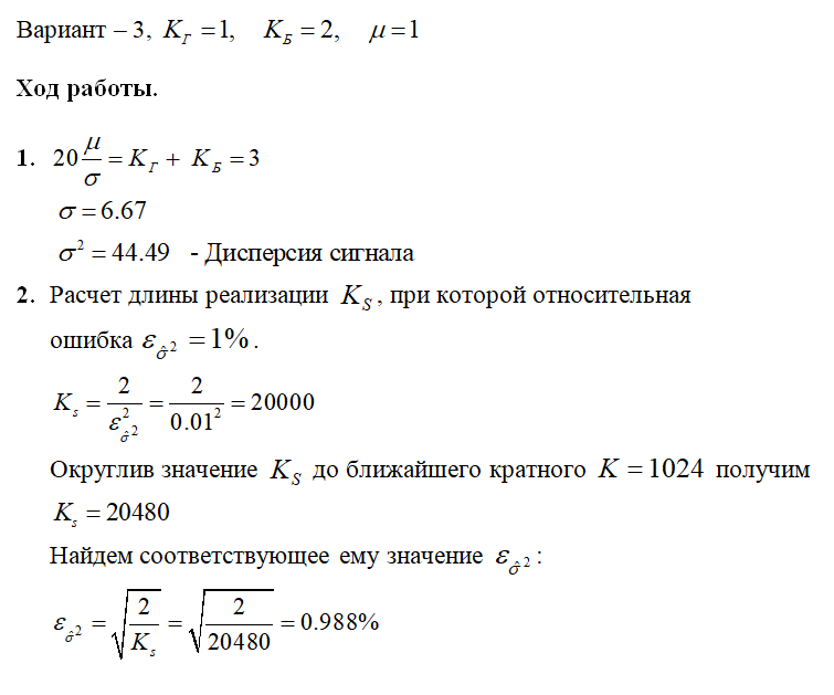
Цель работы. Изучение методов измерения некоторых характеристик случайных процессов.
Характеристики лабораторной работы
Учебное заведение
Семестр
Номер задания
Просмотров
8
Качество
Идеальное компьютерное
Размер
89,43 Kb
Список файлов

Вам все понравилось? Получите кэшбэк - 40 рублей на Ваш счёт при покупке. Поставьте оценку и напишите положительный комментарий к купленному файлу. После Вы получите деньги на ваш счет.