Для студентов НИУ «МЭИ» по предмету Основы теории цепей (ОТЦ)Вариант 8 - ДЗ №1 "Основы теории цепей"Вариант 8 - ДЗ №1 "Основы теории цепей"
5,0051
2023-05-012024-09-05СтудИзба
ДЗ: Вариант 8 - ДЗ №1 "Основы теории цепей" вариант 8
-43%
Описание
Зачтенный типовой расчет по основам теории цепей
Условие:
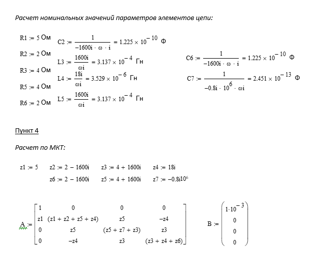
Пример выполнения:
Показать/скрыть дополнительное описание
Условие:




Домашняя работа основы теории цепей МЭИ 3 семестр.
Характеристики домашнего задания
Предмет
Учебное заведение
Семестр
Вариант
Программы
Просмотров
25
Качество
Идеальное компьютерное
Размер
330,05 Kb
Список файлов
Вариант 8 ОТЦ 1.docx

Спасибо за покупку! Я буду очень рад, если поставишь справедливую оценку купленному файлу :3 Ищи больше работ в моём профиле, там много нужного тебе!