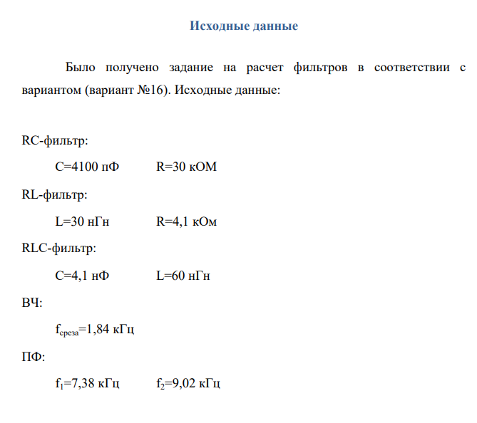
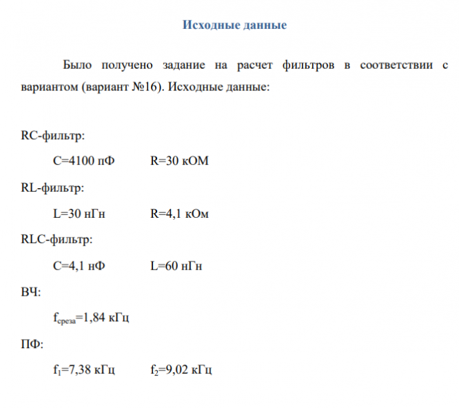
Для студентов МГТУ им. Н.Э.Баумана по предмету Основы теории цепей (ОТЦ)Исследование переходных процессов и анализ частотных характеристик элементарных звеньев радиотехнических цепей вариант 16Исследование переходных процессов и анализ частотных характеристик элементарных звеньев радиотехнических цепей вариант 16
5,0051
2021-04-042021-04-04СтудИзба
Исследование переходных процессов и анализ частотных характеристик элементарных звеньев радиотехнических цепей вариант 16
Описание
Характеристики курсовой работы
Предмет
Учебное заведение
Семестр
Просмотров
35
Размер
1,76 Mb
Список файлов
e7553160-d210-42dc-5f99-fbc731a2b299.pdf
Комментарии
Нет комментариев
Стань первым, кто что-нибудь напишет!

МГТУ им. Н.Э.Баумана



















