Для студентов ИДДО НИУ «МЭИ» по предмету Общая теория системКМ-4 Синтез систем управленияКМ-4 Синтез систем управления
5,0051
2025-12-042025-12-04СтудИзба
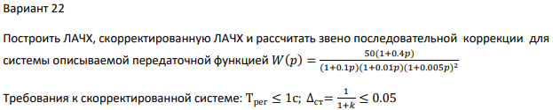
ДЗ: КМ-4 Синтез систем управления вариант 22
Описание

Файлы условия, демо
Характеристики домашнего задания
Предмет
Учебное заведение
Вариант
Просмотров
21
Качество
Идеальное компьютерное
Размер
105,96 Kb
Список файлов
22 вариант
22.docx
var22.mdl
Комментарии
Нет комментариев
Стань первым, кто что-нибудь напишет!
ИДДО НИУ «МЭИ»
serseric















