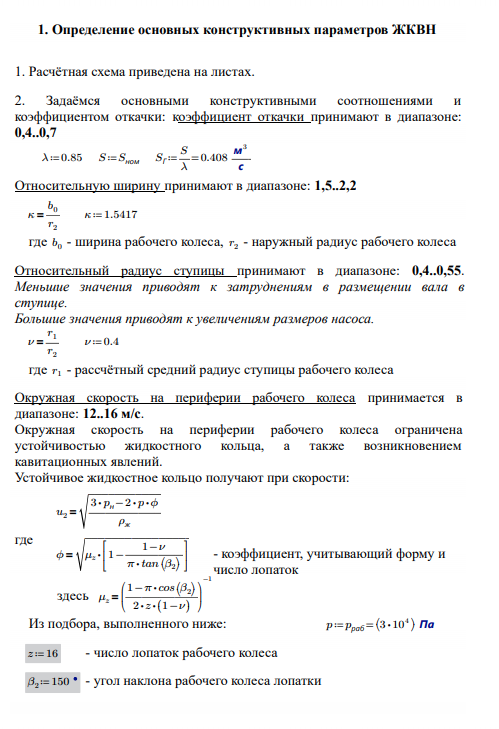
Для студентов МГТУ им. Н.Э.Баумана по предмету Низковакуумные насосыРасчёт и проектирование жидкостно-кольцевого вакуумного насоса с быстротой действия 1250 м^3/ч при рабочем давлении 0,03 МПа.Расчёт и проектирование жидкостно-кольцевого вакуумного насоса с быстротой действия 1250 м^3/ч при рабочем давлении 0,03 МПа.
5,00521
2021-04-072024-09-03СтудИзба
Расчёт и проектирование жидкостно-кольцевого вакуумного насоса с быстротой действия 1250 м^3/ч при рабочем давлении 0,03 МПа.
-41%
Описание
Расчёт и проектирование жидкостно-кольцевого вакуумного насоса с быстротой действия 1250 м^3/ч при рабочем давлении 0,03 МПа.
РПЗ и Листы
![]()
РПЗ и Листы






Характеристики курсовой работы
Предмет
Учебное заведение
Семестр
Просмотров
62
Размер
3,08 Mb
Список файлов
Расчёт и проектирование жидкостно-кольцевого вакуумного насоса
Записка.pdf
ЛИСТ_I.pdf
Лист 1.PNG
Лист 2.pdf
Лист 3.pdf
Лист 4.pdf
Лист 5.PNG
Лист 5.pdf
Специфик -Вакуумный насос.pdf

Друзья, спасибо за доверие! Если вам понравилась работа – поставьте 5⭐ и напишите отзыв. Это поможет другим студентам, а мне даст силы делать ещё больше качественных материалов для вас 🔥
Комментарии

Расчет файлом маткад присутствует ?