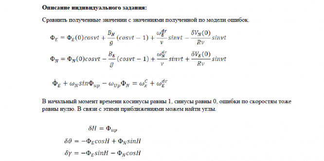
Для студентов МГТУ им. Н.Э.Баумана по предмету НИР - Высокоточные системы навигацииРазработка алгоритма БИНС (вариант №8)Разработка алгоритма БИНС (вариант №8)
2,0053
2021-07-162021-07-16СтудИзба
ДЗ: Разработка алгоритма БИНС (вариант №8)
Описание
Характеристики домашнего задания
Учебное заведение
Семестр
Просмотров
10
Размер
503,06 Kb
Список файлов
Разработка алгоритма БИНС (вариант №8).pdf
Комментарии
Нет комментариев
Стань первым, кто что-нибудь напишет!
МГТУ им. Н.Э.Баумана

















