Для студентов МГТУ им. Н.Э.Баумана по предмету Электротехника (ЭлТех)Исследование электрической цепиИсследование электрической цепи
5,0051
2020-10-292020-10-29СтудИзба
ДЗ: Исследование электрической цепи
Описание
Исследование электрической цепи
Содержание курсового проекта
Содержание 31. Расчет источника гармонических колебаний (ИГК). 8
1.1.Определить все токи, показания вольтметра и амперметра электромагнитной системы. 8
1.2.Составить и рассчитать баланс мощностей. 11
1.3.Записать мгновенные значения тока и напряжения первичной обмотки трансформатора Т1 и построить их волновую диаграмму. 11
1.4. Представить исходную схему ИГК относительно первичной обмотки трансформатора эквивалентным источником (напряжения или тока). Определить его параметры и значение тока в первичной обмотке трансформатора. Сравнить значение тока со значением, полученным в п. 1.1. 13
1.5. Определить значения ТР из условия , что индуктивность первичной обмотки известна, , а коэффициент магнитной связи k обмоток следует выбрать самостоятельно из указанного диапазон: 0.52. Расчет четырехполюсника. 15
2.1. Рассчитать токи и напряжения методом входного сопротивления (или входной проводимости), построить векторную диаграмму токов и напряжений. 15
2.2. Записать мгновенные значения , и , определить сдвиг по фазе между выходным и входным напряжениями, а также отношение их действующих значений. 18
2.3. Определить, какое реактивное сопротивление нужно подключить к выходным зажимам четырехполюсника, чтобы входное напряжение и входной ток совпадали по фазе. Если при заданных значениях элементов схемы не удается получить требуемый результат (это должно быть теоретически обосновано), то для его достижения следует подключить реактивное сопротивление к входным зажимам параллельно четырехполюснику. В обоих случаях при этом необходимо определить входное сопротивление (проводимость) и входной ток в контуре. Сравнить полученные результаты с результатами в п. 2.1. 18
2.4. Определить передаточную функцию четырехполюсника. 20
2.5. Определить и построить амплитудно- и фазочастотные характеристики. Используя частотные характеристики, определить выходное напряжение при заданном входном. Сравнить этот результат с полученным в п. 2.3. 20
2.6. Построить годограф – линию семейства точек комплексной передаточной функции при разных частотах в диапазоне частот от 0 до бесконечности на комплексной плоскости. 22
3. Расчет установившихся значений напряжений и токов в электрических цепях при несинусоидальном воздействии. 23
3.1. Рассчитать законы изменение тока и напряжения частотным методом, представив напряжение в виде ряда Фурье до 5-й гармоники: где k – целое нечетное число. 23
3.2. Построить графики в одном масштабе времени один под другим, где - суммарные мгновенные значения. 24
3.3. Определить действующее значение несинусоидальных токов и напряжений, а также активную мощность, потребляемую четырехполюсником, реактивную мощность, коэффициенты формы кривых для входного напряжения, представленного рядом Фурье, а также входного тока и выходного напряжения. 26
3.4. Заменить несинусоидальные кривые эквивалентными синусоидами 27
4.Расчет переходных процессов классических методом. 28
4.1. Определить и построить переходную и импульсную характеристики цепи для входного ток и выходного напряжения. Показать связь этих характеристик с передаточными функциями, АЧХ. 28
4.2. Рассчитать и построить графики изменения тока и напряжения четырехполюсника при подключении его к клеммам с напряжение в момент с учетом запаса энергии в элементах цепи от предыдущего режима работы: на интервале t [0..T], где Т – период изменения напряжения . 32
4.3. Рассчитать и построить графики напряжения на выходе и на емкостях, а также токи на входе и в индуктивностях в квазиустановившемся режиме на интервале методом припасовывания. Сравнить результаты в п.3.1.б 37
Запишем общий вид решения для напряжения на емкости для интервалов [0,T/2] и [T/2,T] (интервалы показаны нижними индексами) 27
Техническое задание
Введение
Цель курсовой работы – закрепить теоретический материал, научить студентов приемам и методам познавательной деятельности, умению обобщать и вырабатывать навыки творческого мышления и самостоятельной работы.Для расчета цепей, построения графиков и оформления отчета целесообразно применять персональные ЭВМ (ПЭВМ). При этом можно пользоваться готовыми программами систем инженерных и научных расчетов или самостоятельно написанными, что способствует закреплению навыков работы с вычислительной техникой. Умение правильно использовать компьютер становится важным показателем работы специалиста. Отсутствие у студента доступа к ЭВМ не является причиной невыполнения курсовой работы или отдельных ее пунктов.
Описание схемы
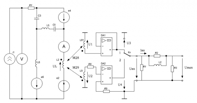
Предметом курсовой работы является исследование электрической цепи, структурная и функциональная схемы которой показаны на рис. 1 и 2 соответственно. Схемы активного двухполюсника – источника гармонических колебаний (ИГК), четырехполюсника и параметры их элементов выдаются преподавателем по вариантам в виде раздаточного материала.Схема источника гармонических колебаний состоит из источников ЭДС и тока одинаковой частоты и пассивных элементов разного характера, соединенных определенным образом (см. рис.2).
Роль первичной обмотки линейного трансформатора (ТР) выполняет одна из индуктивностей, входящих в состав источника. При этом последовательно с индуктивностью не должен быть включен источник тока, и ток в этой ветви не равен нулю, например, L3 на рис. 2. Если в схеме нет такой индуктивности, то ее нужно создать, включив в любую ветвь без
источника тока индуктивность 100 мГн и емкость 10 мкФ. Установившийся режим в схеме источника от этого не нарушится. Линейный (воздушный) трансформатор имеет две вторичные обмотки.
Напряжение вторичной обмотки ТР подается на вход повторителя, собранного на операционном усилителе (ОУ) DA1. Ориентировочные параметры такого усилителя следующие: Rвх>=0,5 мОм, Rвых<=100 Ом, коэффициент усиления по напряжению более 50000, верхняя рабочая частота 20 мГц. Часто такой ОУ используется не для получения усилительного эффекта, а для предания электрическим цепям особых свойств, получить которые без него сложно или невозможно. Для работы ОУ к нему необходимо подвести постоянное питающее напряжение 10-15 В. Цепи питания на схемах обычно не изображают.
В большинстве практических расчетов характеристики ОУ идеализируют. При этом считают, что входная проводимость и выходное сопротивление равны нулю, а коэффициент усиления имеет бесконечно большое значение. Мощность входного сигнала равна нулю, а мощность выходного может принимать любое значение в зависимости от нагрузки – это не противоречит закону сохранения энергии, так как она обеспечивается источником питающего напряжения ОУ.
Напряжение со вторичной обмотки ТР подается на инвертирующий вход компаратора – порогового элемента, преобразующего гармоническое (синусоидальное) колебание в разнополярные импульсы прямоугольной формы: +10 В при U2<=0 и -10 в противном случае. Компаратор собран на ОУ DA2 с разомкнутой отрицательной обратной связью (ООС). В цепи без ООС коэффициент усиления ОУ оказывается чрезвычайно большим и синусоидальный сигнал преобразуется в прямоугольный. Следует обратить внимание, что напряжения U1 и U2 находятся в противофазе, а напряжению U1>=0 соответствует положительный прямоугольный импульс 10 В.
Токи во вторичных обмотках трансформатора ТР для идеальных ОУ (входное сопротивление равно бесконечности) равны нулю, поэтому нагрузка трансформатора никакого влияния на активный двухполюсник не оказывает.
Переключатель Кл позволяет подключить заданную схему четырехполюсника любо к выходу повторителя, либо к выходу компаратора. Переключение из одного положения в другое происходит мгновенно. В исходном (начальном) состоянии переключатель Кл находится в положении 1 (см. рис. 2). Изменение положения переключателя вызывает в схеме четырехполюсника изменение режима работы и возникновения переходного процесса.
Структурная схема исследованной электрической цепи ![]()
Функциональная схема электрической цепи ![]()
Расчетная часть
1. Расчет источника гармонических колебаний (ИГК)
1.1. Определить все токи, показания вольтметра и амперметра электромагнитной системы. ![]()
Параметры элементов схемы источника гармонических колебаний, приведенного на рисунке 1 
Характеристики домашнего задания
Предмет
Учебное заведение
Семестр
Программы
Просмотров
61
Качество
Идеальное компьютерное
Размер
617,78 Kb
Список файлов
КП - Исследование электрической цепи.docx

Вам все понравилось? Получите кэшбэк - 40 рублей на Ваш счёт при покупке. Поставьте оценку и напишите положительный комментарий к купленному файлу. После Вы получите деньги на ваш счет.