Для студентов МГТУ им. Н.Э.Баумана по предмету Научные основы криологииИспользование pеальных свойств pабочих веществ для pасчета низкотемпеpатуpных пpоцессовИспользование pеальных свойств pабочих веществ для pасчета низкотемпеpатуpных пpоцессов
4,995636
2025-05-192025-05-19СтудИзба
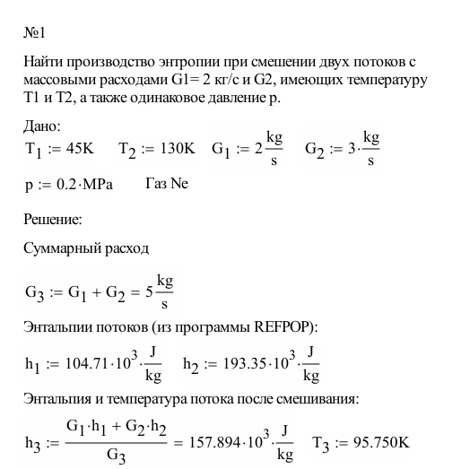
ДЗ 1: Использование pеальных свойств pабочих веществ для pасчета низкотемпеpатуpных пpоцессов вариант 17
Описание

Файлы условия, демо
Характеристики домашнего задания
Предмет
Учебное заведение
Семестр
Номер задания
Вариант
Просмотров
7
Размер
130,53 Kb
Список файлов
17 вар.pdf
Комментарии
Нет комментариев
Стань первым, кто что-нибудь напишет!
МГТУ им. Н.Э.Баумана

















