Для студентов МГТУ им. Н.Э.Баумана по предмету Надежность ракетного оружияРешение задач, определяющих надёжность изделий (3 ЗАДАЧИ)Решение задач, определяющих надёжность изделий (3 ЗАДАЧИ)
4,9957601
2023-05-232023-05-23СтудИзба
Решение задач, определяющих надёжность изделий (3 ЗАДАЧИ)
ДЗ 1, 2: Решение задач, определяющих надёжность изделий (3 ЗАДАЧИ) вариант 25
Описание
ДЗ ЗАЧТЕНО Кондратьев И. М.!
ДЕМО




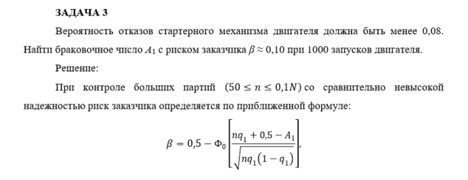
Частота отказов изделий при испытании их в течение 1000 ч составила 5 ·10-5 1/ч, а наблюдаемое число отказов – 50. Найти число изделий, поставленных на испытания. Схема расчета надежности системы приведена на рис. 1 (А, Б, В, Г − блоки системы). Определить вероятность безотказной работы Pc(t) системы. Вероятность отказов стартерного механизма двигателя должна быть менее 0,08. Найти браковочное число A1 с риском заказчика β ≈ 0,10 при 1000 запусков двигателя..
Характеристики домашнего задания
Предмет
Учебное заведение
Вариант
Программы
Просмотров
6
Качество
Идеальное компьютерное
Размер
64,3 Kb
Список файлов
Домашнее задание.docx

Если работа Вам была полезна, Пожалуйста, потратьте несколько секунд, чтобы оставить нам 5 ЗВЁЗД и положительный отзывы. Мы Вам глубоко признателены!