ТПУ; Практическая работа №3. Численное интегрирование обыкновенных дифференциальных уравнений методом Эйлера
Описание
Укажите вариант. Могу выполнить любой вариант.
Практическая работа №3.
Численное интегрирование обыкновенных дифференциальных уравнений методом Эйлера
Задачи:
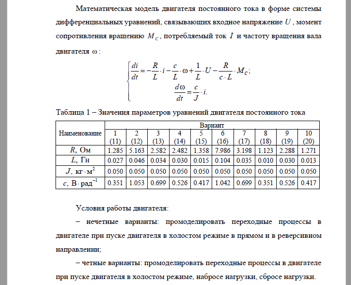
1. Записать модель в пространстве состояний для двигателя постоянного тока, заданного по варианту.
2. Построить функцию, генерирующую входные сигналы двигателя для моделирования условий работы по варианту.
3. Проинтегрировать модель двигателя постоянного тока методом Эйлера.
4. Построить график изменения частоты вращения вала двигателя, тока якоря и входных сигналов с течением времени.
5. Проинтегрировать модель методом Рунге-Кутты четвертого порядка.
6. Сравнить графики частоты вращения вала двигателя, полученные по методу Эйлера и методу Рунге-Кутты. Убедиться в корректности расчетов.
7. Оформить отчет.
Показать/скрыть дополнительное описаниеТПУ; Практическая работа №3. Численное интегрирование обыкновенных дифференциальных уравнений методом Эйлера Задачи: 1. Записать модель в пространстве состояний для двигателя постоянного тока, заданного по варианту. 2. Построить функцию, генерирующую входные сигналы двигателя для моделирования условий работы по варианту. 3. Проинтегрировать модель двигателя постоянного тока методом Эйлера. 4. Построить график изменения частоты вращения вала двигателя, тока якоря и входных сигналов с течением времени. 5. Проинтегрировать модель методом Рунге-Кутты четвертого порядка. 6. Сравнить графики частоты вращения вала двигателя, полученные по методу Эйлера и методу Рунге-Кутты.
Убедиться в корректности расчетов. 7. Оформить отчет. .
ТПУ
Gabriel















