ЮУрГУ; Практическая работа 2. Прямые однократные измерения, Вариант 26
Описание
Вариант 26
Выполнение без контрольных вопросов (они не требуются), то есть только сама практическая работа
Практическая работа 2. Прямые однократные измерения
Задание 1
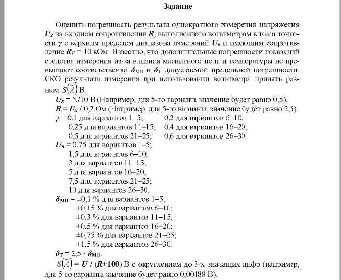
Оценить погрешность результата однократного измерения напряжения на входном сопротивлении R, выполненного вольтметром класса точности с верхним пределом диапазона измерений и имеющим сопротивление 10 кОм. Известно, что дополнительные погрешности показаний средства измерения из-за влияния магнитного поля и температуры не превышают соответственно и допускаемой предельной погрешности. СКО результата измерения при использовании вольтметра принять равным В.
Задание 2
Выполнено однократное измерение напряжения на участке электрической цепи сопротивлением R вольтметром с пределом допускаемой погрешности с верхним пределом диапазона измерений Известно, что дополнительные погрешности показаний средства измерения из-за влияния магнитного ноля и температуры не превышают соответственно и допускаемой предельной погрешности. Требуется оценить погрешность результата однократного измерения.
Показать/скрыть дополнительное описаниеПрактическая работа 2. Прямые однократные измерения Оценить погрешность результата однократного измерения напряжения на входном сопротивлении R, выполненного вольтметром класса точности с верхним пределом диапазона измерений и имеющим сопротивление 10 кОм. Известно, что дополнительные погрешности показаний средства измерения из-за влияния магнитного поля и температуры не превышают соответственно и допускаемой предельной погрешности. СКО результата измерения при использовании вольтметра принять равным В. Выполнено однократное измерение напряжения на участке электрической цепи сопротивлением R вольтметром с пределом допускаемой погрешности с верхним пределом диапазона измерений Известно, что дополнительные погрешности показаний средства измерения из-за влияния магнитного ноля и температуры не превышают соответственно и допускаемой предельной погрешности.
Требуется оценить погрешность результата однократного измерения..
ЮУрГУ
Gabriel














