Для студентов МГТУ им. Н.Э.Баумана по предмету Метрология, стандартизация и сертификация (МСиС)Допуски и посадкиДопуски и посадки
5,00510
2024-05-062024-09-07СтудИзба
ДЗ 1: Допуски и посадки вариант 8
Описание
ДЗ ЗАЧТЕНО НА МАКС. БАЛЛ!
ВЫПОЛНЕНО В WORD, ТО УДОБНО ДЛЯ РЕДАКТИРОВАНИЯ!

ДЕМО

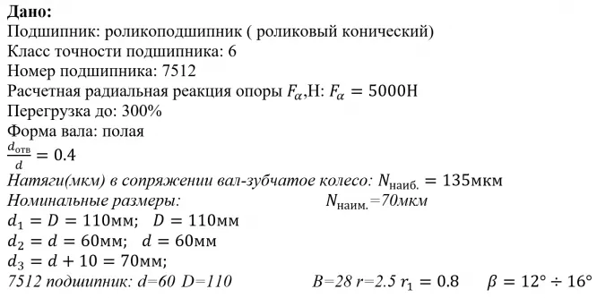
ДЗ №1 - Эскиз 6 - Вариант 8.
Характеристики домашнего задания
Учебное заведение
Номер задания
Вариант
Программы
Теги
Просмотров
85
Качество
Идеальное компьютерное
Размер
768,13 Kb
Список файлов
Эскиз 6_Вариант 8.docx

GOOGLE