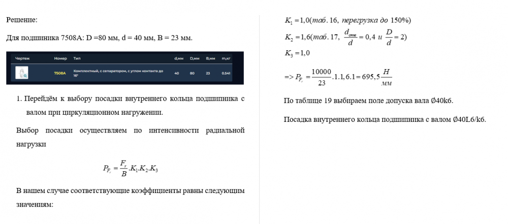
Для студентов МГТУ им. Н.Э.Баумана по предмету Метрология, стандартизация и сертификация (МСиС)Допуски и посадкиДопуски и посадки
5,00514
2022-09-262024-09-06СтудИзба
ДЗ 1: Допуски и посадки вариант 8
-58%
Описание
Файлы условия, демо
Характеристики домашнего задания
Учебное заведение
Номер задания
Вариант
Просмотров
206
Качество
Идеальное компьютерное
Размер
360,33 Kb
Список файлов
var_8.pdf

Привет всем! Я автор на Студизбе. Я надеюсь что, не только дам Вам файлы с ответом но и знание. Не только копировать, а нужно понимать! Вставьте 5 звезд и позитивные комментарии сразу дам Вам подарок