Для студентов МГТУ им. Н.Э.Баумана по предмету Метрология, стандартизация и сертификация (МСиС)Допуски и посадкиДопуски и посадки
4,49527
2022-04-022024-09-03СтудИзба
ДЗ 1: Допуски и посадки вариант 3
-66%
Описание
Вариант 3 – ДЗ №1 – Эскиз №3 - Допуски и посадки
Зачтено на максимальный балл 💥💥💥
Спасибо за покупку 🥰🥰🥰
Условие:
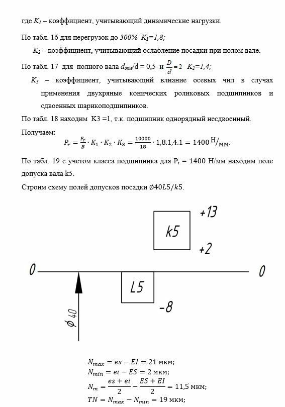
Пример решения



Характеристики домашнего задания
Учебное заведение
Номер задания
Вариант
Программы
Теги
Просмотров
1351
Качество
Идеальное компьютерное
Размер
483,44 Kb
Список файлов
Вариант 3 - Домашнее задание №1 - Эскиз 3.docx

Друзья, спасибо за доверие! Если вам понравилась работа – поставьте 5⭐ и напишите отзыв. Это поможет другим студентам, а мне даст силы делать ещё больше качественных материалов для вас 🔥