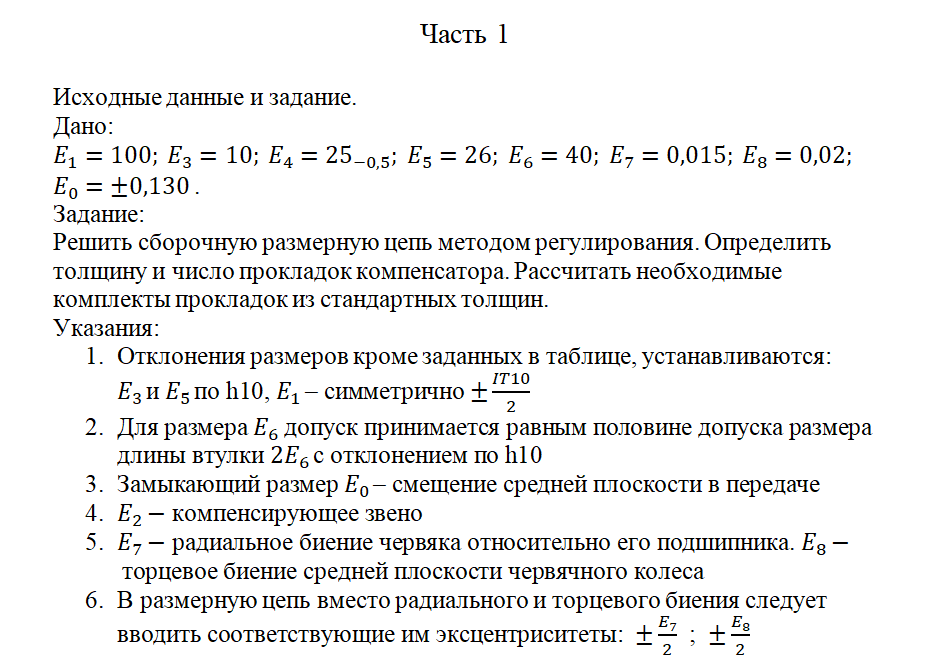
Для студентов МГТУ им. Н.Э.Баумана по предмету Метрология, стандартизация и сертификация (МСиС)Сборочная размерная цепь + Подетальная размерная цепьСборочная размерная цепь + Подетальная размерная цепь
5,0058
2021-10-052021-10-05СтудИзба
ДЗ 2: Сборочная размерная цепь + Подетальная размерная цепь вариант 10
Описание
Характеристики домашнего задания
Учебное заведение
Номер задания
Вариант
Теги
Просмотров
89
Размер
172 Kb
Список файлов
ДЗ-2 Эскиз 5 Вариант 10.docx
Комментарии
Нет комментариев
Стань первым, кто что-нибудь напишет!
МГТУ им. Н.Э.Баумана
TemaFlex



















