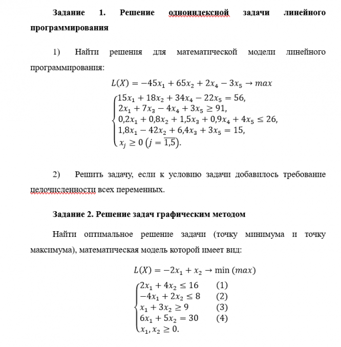
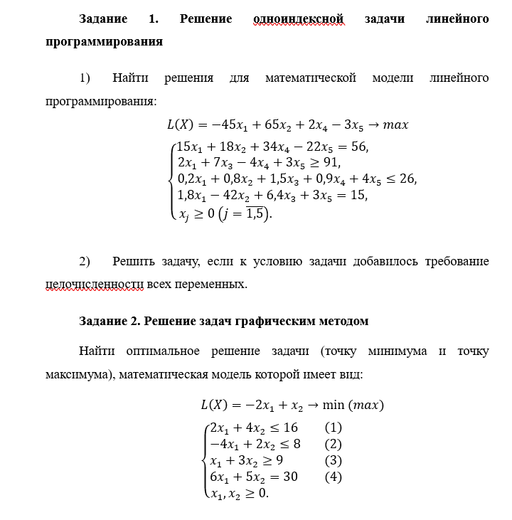
Для студентов ИДДО НИУ «МЭИ» по предмету Методы оптимизацииКМ-3. Решение задач линейного программированияКМ-3. Решение задач линейного программирования
5,0053
2025-05-042025-05-06СтудИзба
ДЗ КМ-3, 1, 2: КМ-3. Решение задач линейного программирования
Описание
Характеристики домашнего задания
Предмет
Учебное заведение
Семестр
Программы
Просмотров
10
Размер
91,04 Kb
Список файлов
КМ-3 Линейное программирование.docx
ИДДО НИУ «МЭИ» 


















