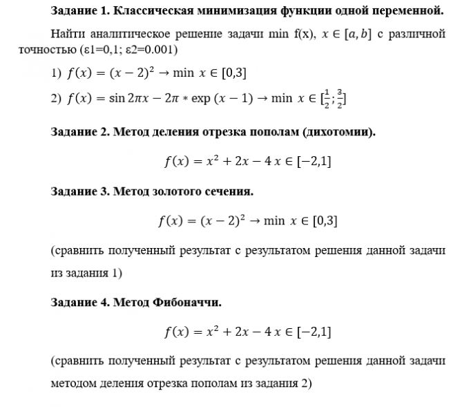
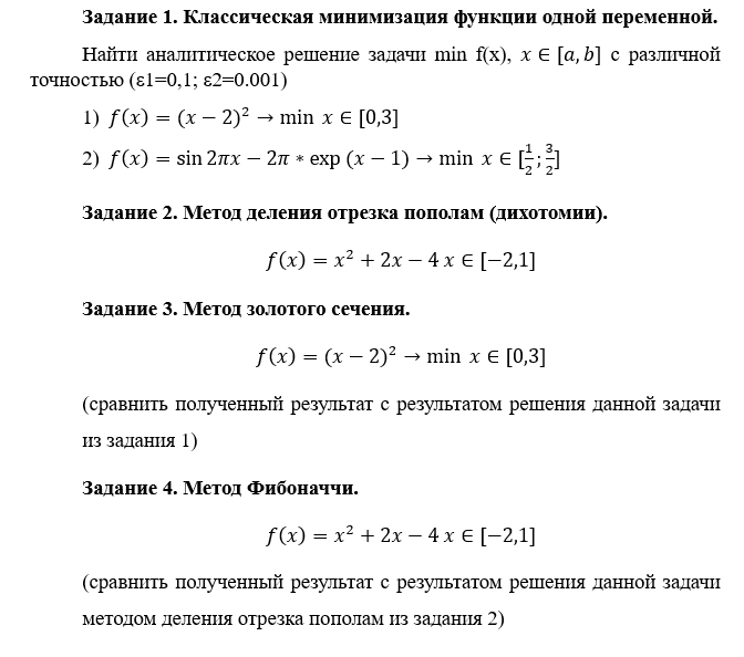
Для студентов ИДДО НИУ «МЭИ» по предмету Методы оптимизацииКМ-2. Методы одномерного поиска. Методы одномерной оптимизации без использования информации о производной функцииКМ-2. Методы одномерного поиска. Методы одномерной оптимизации без использования информации о производной функции
5,0051
2025-05-042025-05-06СтудИзба
ДЗ КМ-2, 1, 2, 3, 4: КМ-2. Методы одномерного поиска. Методы одномерной оптимизации без использования информации о производной функции
Описание
ИДДО.
Характеристики домашнего задания
Предмет
Учебное заведение
Семестр
Программы
Просмотров
17
Размер
88,92 Kb
Список файлов
КМ-2 Методы одномерного поиска.docx
ИДДО НИУ «МЭИ» 



















