Для студентов ИДДО НИУ «МЭИ» по предмету Методы оптимизацииКМ-2. Методы одномерного поиска. Методы одномерной оптимизации без использования информации о производной функции. Контрольная работаКМ-2. Методы одномерного поиска. Методы одномерной оптимизации без использования информации о производной функции. Контрольная работа
5,0054
2023-12-232024-12-04СтудИзба
КМ-2. Методы одномерного поиска. Методы одномерной оптимизации без использования информации о производной функции. Контрольная работа
Описание
Документ с ответами содержит материала на 26 страниц в формате PDF с таблицами и графиками


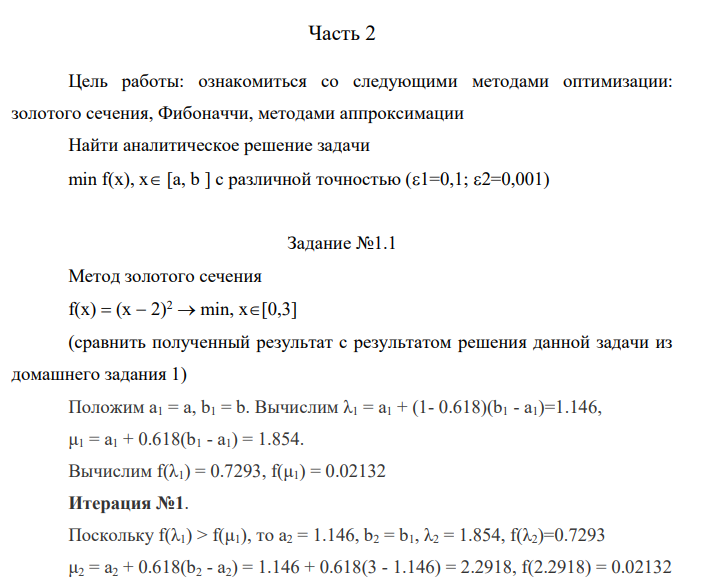
Пример ответа

Файлы условия, демо
Характеристики домашнего задания
Предмет
Учебное заведение
Программы
Просмотров
72
Качество
Идеальное компьютерное
Размер
805,26 Kb
Список файлов
КМ-2.pdf

Сотрудничество с нами обеспечивает вам высочайшее качество работ по невероятно низкой цене. Обладая эксклюзивными знаниями, полученными в престижных университетах, и обширным практическим опытом, мы гарантируем уникальность и качество в каждой задаче.