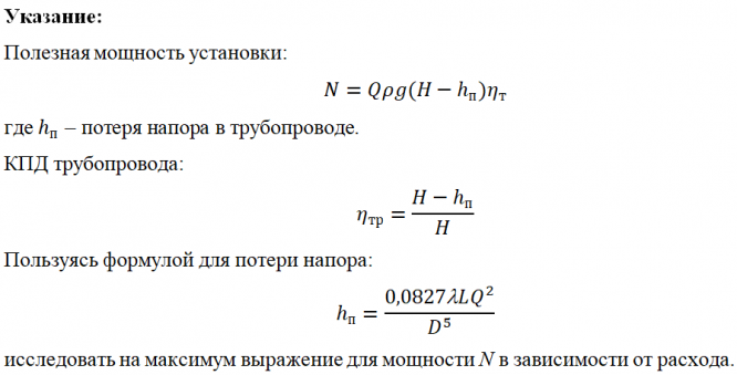
Какова максимальная мощность, которую можно получить в турбинной установке, работающей под заданным располагаемым напором H = 180 м, если напорный трубопровод, подводящий воду к турбине, имеет длину L = 2200 м и диаметр D = 1,2 м, а КПД турбины η_т =
Описание
Характеристики решённой задачи
Номер задания
Вариант
Программы
Теги
Просмотров
59
Качество
Идеальное компьютерное
Размер
297,89 Kb
Список файлов
Задача 9.18.docx
Комментарии
Нет комментариев
Стань первым, кто что-нибудь напишет!

tormak11






















