Для студентов по предмету Механика жидкости и газа (МЖГ или Гидравлика)На трубе диаметром D = 200 мм имеется местное сужение диаметром d = 100мм. Пренебрегая сопротивлениями, определить разность высот уровней в пьезометриНа трубе диаметром D = 200 мм имеется местное сужение диаметром d = 100мм. Пренебрегая сопротивлениями, определить разность высот уровней в пьезометри
5,0051
2023-12-062023-12-06СтудИзба
На трубе диаметром D = 200 мм имеется местное сужение диаметром d = 100мм. Пренебрегая сопротивлениями, определить разность высот уровней в пьезометрических трубках 1 и 2, если известно, что по трубе течет вода со скоростью в широком сечении, равной
Описание
Задача 3-9
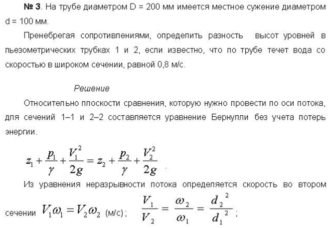
На трубе диаметром D = 200 мм имеется местное сужение диаметром d = 100мм. Пренебрегая сопротивлениями, определить разность высот уровней в пьезометрических трубках 1 и 2, если известно, что по трубе течет вода со скоростью в широком сечении, равной 0,8 м/сДЕМО

На трубе диаметром D = 200 мм имеется местное сужение диаметром d = 100мм. Пренебрегая сопротивлениями, определить разность высот уровней в пьезометрических трубках 1 и 2, если известно, что по трубе течет вода со скоростью в широком сечении, равной 0,8 м/с..
Характеристики решённой задачи
Номер задания
Вариант
Программы
Просмотров
32
Качество
Скан печатных листов
Размер
63,5 Kb
Список файлов
4,3.JPG

Если работа Вам была полезна, Пожалуйста, потратьте несколько секунд, чтобы оставить нам 5 ЗВЁЗД и положительный отзывы. Мы Вам глубоко признателены!