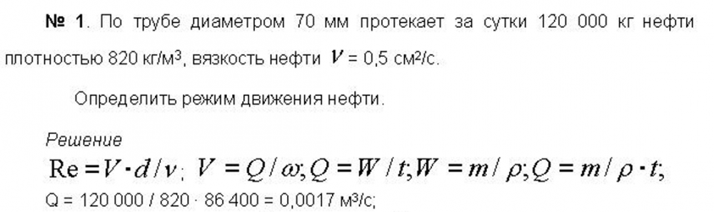
Для студентов по предмету Механика жидкости и газа (МЖГ или Гидравлика)По трубе диаметром 70 мм протекает за сутки 120 000 кг нефти плотностью 820 кг/м3, вязкость нефти V = 0,5 см2/с. Определить режим движения нефти.По трубе диаметром 70 мм протекает за сутки 120 000 кг нефти плотностью 820 кг/м3, вязкость нефти V = 0,5 см2/с. Определить режим движения нефти.
5,0051
2023-12-062023-12-06СтудИзба
По трубе диаметром 70 мм протекает за сутки 120 000 кг нефти плотностью 820 кг/м3, вязкость нефти V = 0,5 см2/с. Определить режим движения нефти.
Описание
Задача 3-10
По трубе диаметром 70 мм протекает за сутки 120 000 кг нефти плотностью 820 кг/м3, вязкость нефти V = 0,5 см2/с. Определить режим движения нефти.ДЕМО

По трубе диаметром 70 мм протекает за сутки 120 000 кг нефти плотностью 820 кг/м3, вязкость нефти V = 0,5 см2/с. Определить режим движения нефти..
Характеристики решённой задачи
Номер задания
Вариант
Программы
Просмотров
23
Качество
Скан печатных листов
Размер
32,31 Kb
Список файлов
5,1.JPG

Если работа Вам была полезна, Пожалуйста, потратьте несколько секунд, чтобы оставить нам 5 ЗВЁЗД и положительный отзывы. Мы Вам глубоко признателены!