Для студентов по предмету Механика жидкости и газа (МЖГ или Гидравлика)При гидравлическом испытании трубопровода диаметром d=0,4 м длиной L=20 м давление воды сначала было р1=5,5 МПа. Через час давление упало до р2=5,0 МППри гидравлическом испытании трубопровода диаметром d=0,4 м длиной L=20 м давление воды сначала было р1=5,5 МПа. Через час давление упало до р2=5,0 МП
4,9957652
2023-06-172023-06-17СтудИзба
При гидравлическом испытании трубопровода диаметром d=0,4 м длиной L=20 м давление воды сначала было р1=5,5 МПа. Через час давление упало до р2=5,0 МПа.
При гидравлическом испытании трубопровода диаметром d=0,4 м длиной L=20 м давление воды сначала было р1=5,5 МПа. Через час давление упало до р2=5,0 МПа.
Описание
Задача (Суров Г.Я.) 1-6
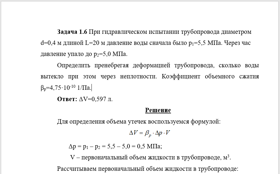
Задача 1.6 При гидравлическом испытании трубопровода диаметром d=0,4 м длиной L=20 м давление воды сначала было р1=5,5 МПа. Через час давление упало до р2=5,0 МПа.
Определить пренебрегая деформацией трубопровода, сколько воды вытекло при этом через неплотности. Коэффициент объемного сжатия βр=4,75·10-10 1/Па.
Ответ: ΔV=0,597 л.
Определить пренебрегая деформацией трубопровода, сколько воды вытекло при этом через неплотности. Коэффициент объемного сжатия βр=4,75·10-10 1/Па.
Ответ: ΔV=0,597 л.
ДЕМО

При гидравлическом испытании трубопровода диаметром d=0,4 м длиной L=20 м давление воды сначала было р1=5,5 МПа. Через час давление упало до р2=5,0 МПа. Определить пренебрегая деформацией трубопровода, сколько воды вытекло при этом через неплотности. Коэффициент объемного сжатия βр=4,75·10-10 1/Па. Ответ: ΔV=0,597 л..
Характеристики решённой задачи
Номер задания
Вариант
Программы
Теги
Просмотров
30
Качество
Идеальное компьютерное
Размер
20,53 Kb
Список файлов
Задача 1.6.docx

Если работа Вам была полезна, Пожалуйста, потратьте несколько секунд, чтобы оставить нам 5 ЗВЁЗД и положительный отзывы. Мы Вам глубоко признателены!