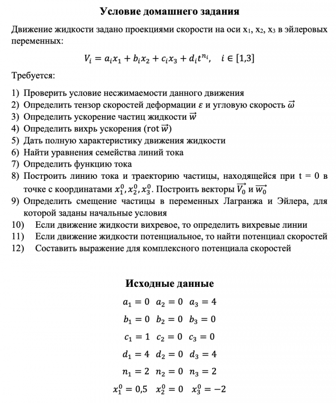
Для студентов МГТУ им. Н.Э.Баумана по предмету Механика жидкости и газа (МЖГ или Гидравлика)Домашнее задание 1Домашнее задание 1
5,0052
2023-05-172023-05-17СтудИзба
ДЗ: Домашнее задание 1
Описание
Характеристики домашнего задания
Учебное заведение
Семестр
Просмотров
42
Размер
690,48 Kb
Преподаватели
Список файлов
МЖГ_дз1_Параскевов_СМ1-71.pdf
Комментарии
Нет комментариев
Стань первым, кто что-нибудь напишет!
МГТУ им. Н.Э.Баумана




















