Для студентов МГТУ им. Н.Э.Баумана по предмету Механика жидкости и газа (МЖГ или Гидравлика)Вариант 9 - Домашнее задание №1 - Построение ударной полярыВариант 9 - Домашнее задание №1 - Построение ударной поляры
5,0056
2021-04-012024-09-03СтудИзба
ДЗ 1: Вариант 9 - Домашнее задание №1 - Построение ударной поляры вариант 9
-66%
Описание
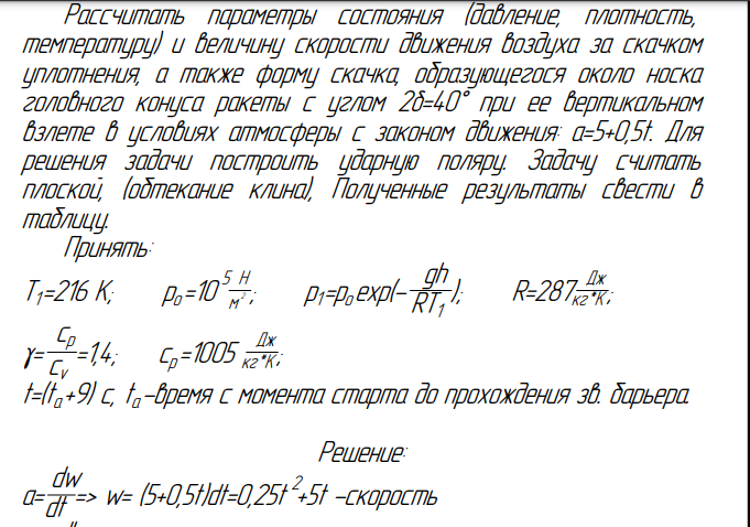
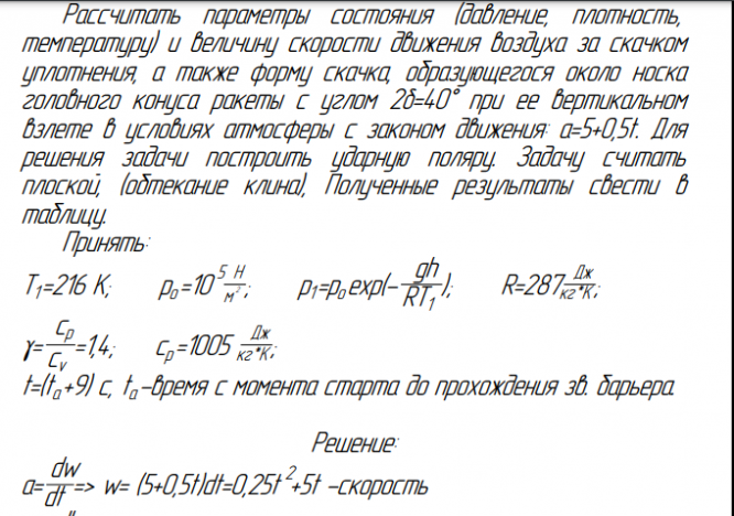
Рассчитать параметры состояния (давление, плотность, температуру) и величину скорости движения воздуха за скачком уплотнения, а также форму скачка, образующегося около носка головного конуса ракеты с углом 2d=40А при ее вертикальном взлете в условиях атмосферы с законом движения: a=5+0,5t. Для решения задачи построить ударную поляру. Задачу считать плоской, (обтекание клина), Полученные результаты свести в таблицу
![]()

Характеристики домашнего задания
Учебное заведение
Номер задания
Вариант
Просмотров
131
Размер
199,54 Kb
Список файлов
Домашнее задание №1 вариант 9 -Построение ударной поляры.pdf

Друзья, спасибо за доверие! Если вам понравилась работа – поставьте 5⭐ и напишите отзыв. Это поможет другим студентам, а мне даст силы делать ещё больше качественных материалов для вас 🔥