Для студентов по предмету МатематикаТензорыТензоры
5,0053200
2025-04-212025-04-21СтудИзба
ДЗ: Тензоры
Описание
Дан четырёхвалентный S тензор типа (3;1) с матрицей
1. Найти матрицу координат тензора в новом базисе, если матрица преобразования основного базиса равна
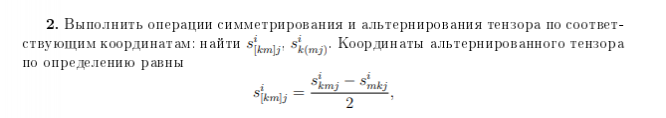
2. Выполнить операции симметрирования и альтернирования тензора по соответствующим координатам: найти skm|Sk(m). Координаты альтернированного тензора
3. Для тензора S выполнить свёртки (s); (s),
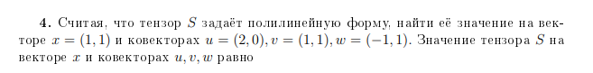
4. Считая, что тензор S задаёт полилинейную форму, найти её значение на векторе и ковекторах и = (2,0), v = (1,1), w = (-1,1). Значение тензора S на векторе х и ковекторах и, о, ш равно.
![]()
1. Найти матрицу координат тензора в новом базисе, если матрица преобразования основного базиса равна
2. Выполнить операции симметрирования и альтернирования тензора по соответствующим координатам: найти skm|Sk(m). Координаты альтернированного тензора
3. Для тензора S выполнить свёртки (s); (s),
4. Считая, что тензор S задаёт полилинейную форму, найти её значение на векторе и ковекторах и = (2,0), v = (1,1), w = (-1,1). Значение тензора S на векторе х и ковекторах и, о, ш равно.




Характеристики домашнего задания
Предмет
Просмотров
1
Качество
Идеальное компьютерное
Размер
103,12 Kb
Список файлов
tenzory.pdf

Если нужен другой вариант работы или отдельная задача из любой работы, пишите в комментарии