Для студентов НГТУ по предмету Математический анализУсловие - ТФКПУсловие - ТФКП
2021-08-192021-08-19СтудИзба
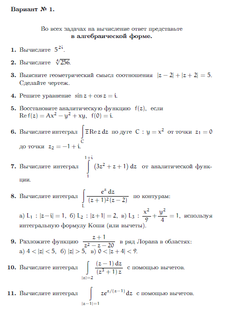
Вопросы/задания к заданиям: Условие - ТФКП
Описание

Характеристики вопросов/заданий к заданиям
Предмет
Учебное заведение
Семестр
Просмотров
6
Качество
Идеальное компьютерное
Размер
141,81 Kb
Список файлов

Вам все понравилось? Получите кэшбэк - 40 рублей на Ваш счёт при покупке. Поставьте оценку и напишите положительный комментарий к купленному файлу. После Вы получите деньги на ваш счет.