Для студентов ИДДО НИУ «МЭИ» по предмету Математический анализФункциональные рядыФункциональные ряды
5,005295
2024-06-152024-06-15СтудИзба
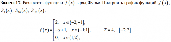
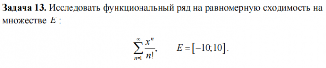
ДЗ 10-17: Функциональные ряды вариант 21
Описание
Характеристики домашнего задания
Предмет
Учебное заведение
Семестр
Номер задания
Вариант
Программы
Просмотров
9
Качество
Идеальное компьютерное
Размер
554,4 Kb
Список файлов
1701467817-1c964b0f65728e4cf67f40c239978dee.pdf

ИДДО НИУ «МЭИ»
Ekaterina_avtor


















