Для студентов МГТУ им. Н.Э.Баумана по предмету Математический анализПределы и непрерывность функцийПределы и непрерывность функций
5,0056
2024-03-192025-09-09СтудИзба
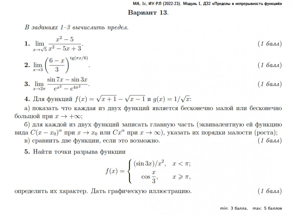
ДЗ 2: Пределы и непрерывность функций вариант 13
-51%
Описание
РЕШЕНИЕ ДЗ №2 - ПРЕДЕЛЫ И НЕПРЕРЫВНОСТЬ ФУНКЦИЙ (5 задач)
- Пределы вычислены шаг за шагом (Step by step) с подробными объяснениями
- Результаты проверены программой MathCAD Prime
- Решение полного ДЗ (5 задачи)

ДЕМО






ПРЕДЕЛЫ И НЕПРЕРЫВНОСТЬ ФУНКЦИЙ (5 ЗАДАЧ).
Характеристики домашнего задания
Предмет
Учебное заведение
Семестр
Номер задания
Вариант
Просмотров
19
Качество
Идеальное компьютерное
Размер
9,46 Mb
Список файлов
Вар №13.pdf
Graph 13.jpg

Если работа Вам была полезна, Пожалуйста, потратьте несколько секунд, чтобы оставить нам 5 ЗВЁЗД и положительный отзывы. Мы Вам глубоко признателены!