Для студентов МГТУ им. Н.Э.Баумана по предмету Математический анализПределы и непрерывность функцийПределы и непрерывность функций
5,005229
2023-11-052025-04-12СтудИзба
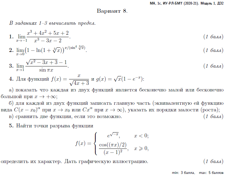
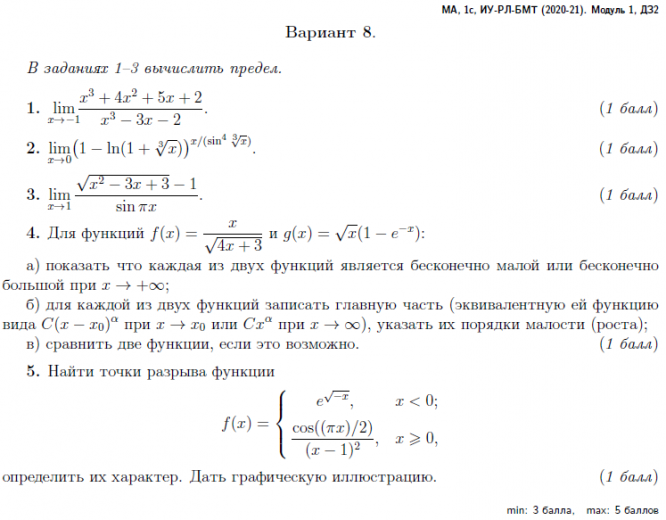
ДЗ 2: Пределы и непрерывность функций вариант 8
Описание
Файлы условия, демо
Характеристики домашнего задания
Предмет
Учебное заведение
Семестр
Номер задания
Вариант
Просмотров
51
Размер
89,47 Mb
Преподаватели
Список файлов
IMG_20210930_222442.jpg
IMG_20210930_222446.jpg
IMG_20211025_132049.jpg
IMG_20211025_132055.jpg
IMG_20211025_132104.jpg
IMG_20211025_132108.jpg
IMG_20211025_132117.jpg
IMG_20211025_132122.jpg
IMG_20211102_163359.jpg
IMG_20211102_163410.jpg
Вам все понравилось? Пожалуйста, поставьте оценку и напишите комментарий к купленному файлу.
Комментарии
Нет комментариев
Стань первым, кто что-нибудь напишет!
МГТУ им. Н.Э.Баумана

murzilka35


















