Для студентов МГТУ им. Н.Э.Баумана по предмету Математический анализЭлементарные функции и их графикиЭлементарные функции и их графики
4,9957380
2023-09-152025-09-16СтудИзба
2023-2024 уч. год - ВАРИАНТ 4 - ЭЛЕМЕНТАРНЫЕ ФУНКЦИИ И ИХ ГРАФИКИ (PDF - MathCAD Prime)
ДЗ 1.1: Элементарные функции и их графики вариант 4
-51%
Описание
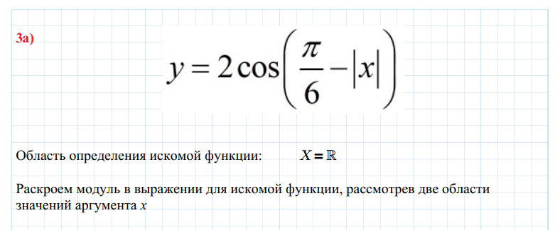
РЕШЕНИЕ ДЗ №1 - ЭЛЕМЕНТАРНЫЕ ФУНКЦИИ И ИХ ГРАФИКИ (Фотка на доске в УЛК)
- Результаты проверены программой MathCAD Prime
- Графики построены шаг за шагом (Step by step) с подробными объяснениями!
- Решение задач 1 -3 (а-д)

ДЕМО










2023-2024 уч. год - ВАРИАНТ 4 - ЭЛЕМЕНТАРНЫЕ ФУНКЦИИ И ИХ ГРАФИКИ (PDF - MathCAD Prime).
Характеристики домашнего задания
Предмет
Учебное заведение
Семестр
Номер задания
Вариант
Просмотров
17
Качество
Идеальное компьютерное
Размер
11,25 Mb
Список файлов
VAR 4.pdf

Если работа Вам была полезна, Пожалуйста, потратьте несколько секунд, чтобы оставить нам 5 ЗВЁЗД и положительный отзывы. Мы Вам глубоко признателены!