Для студентов МГТУ им. Н.Э.Баумана по предмету Математический анализПриложения дифференциального исчисленияПриложения дифференциального исчисления
5,0054
2020-12-202025-04-16СтудИзба
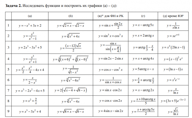
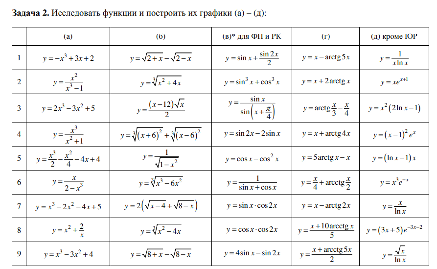
ДЗ 2: Приложения дифференциального исчисления вариант 1
Описание
Характеристики домашнего задания
Предмет
Учебное заведение
Семестр
Номер задания
Вариант
Просмотров
106
Размер
1,3 Mb
Список файлов
матан 1 вар тр3 ибм
1.jpg
2.jpg
3.jpg
4.jpg
5.jpg
6.jpg
7.jpg
8.jpg
9.jpg
10.jpg
Комментарии
Нет комментариев
Стань первым, кто что-нибудь напишет!

МГТУ им. Н.Э.Баумана


















