Для студентов НГТУ по предмету Математический анализВариант 10 - ТР №3 - РядыВариант 10 - ТР №3 - Ряды
4,92522609
2021-04-022021-04-02СтудИзба
Курсовая работа: Вариант 10 - ТР №3 - Ряды вариант 10
Описание
Характеристики курсовой работы
Предмет
Учебное заведение
Семестр
Вариант
Просмотров
3
Качество
Идеальное компьютерное
Размер
128,13 Kb
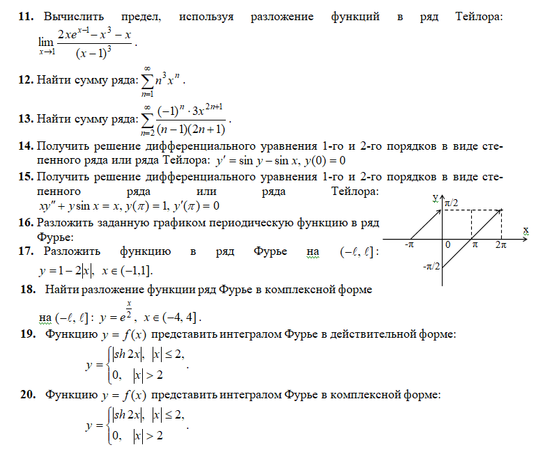
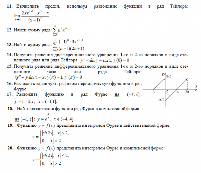
Список файлов
ТР №4 - Ряды - Вариант №(10).doc

Вам все понравилось? Получите кэшбэк - 40 рублей на Ваш счёт при покупке. Поставьте оценку и напишите положительный комментарий к купленному файлу. После Вы получите деньги на ваш счет.