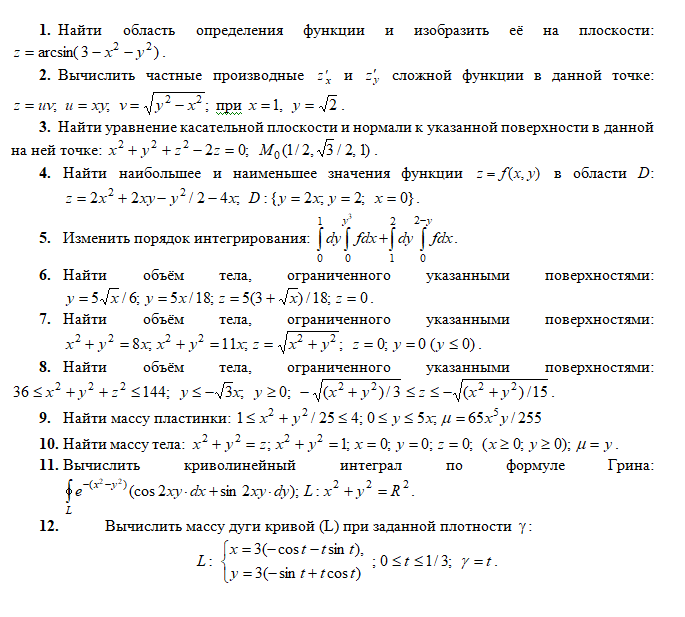
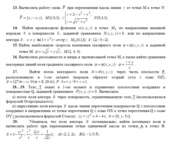
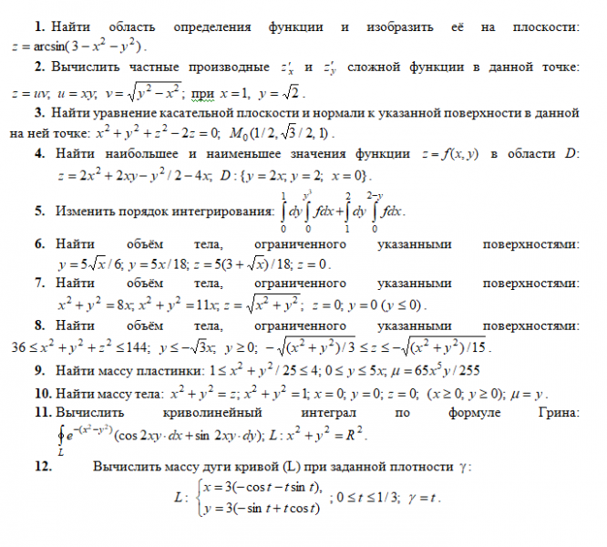
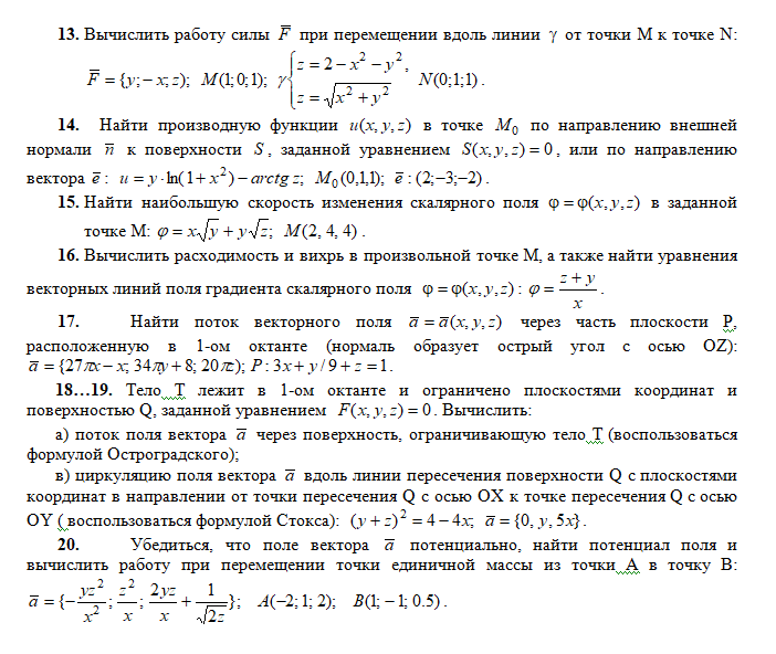
Для студентов НГТУ по предмету Математический анализВариант 18 - ТР №3 - ФНПВариант 18 - ТР №3 - ФНП
4,92522861
2021-04-022021-04-02СтудИзба
Курсовая работа: Вариант 18 - ТР №3 - ФНП вариант 18
Описание
Характеристики курсовой работы
Предмет
Учебное заведение
Семестр
Вариант
Просмотров
3
Качество
Идеальное компьютерное
Размер
175,59 Kb
Список файлов
ТР №3 - ФНП - Вариант №(18).doc

Вам все понравилось? Получите кэшбэк - 40 рублей на Ваш счёт при покупке. Поставьте оценку и напишите положительный комментарий к купленному файлу. После Вы получите деньги на ваш счет.