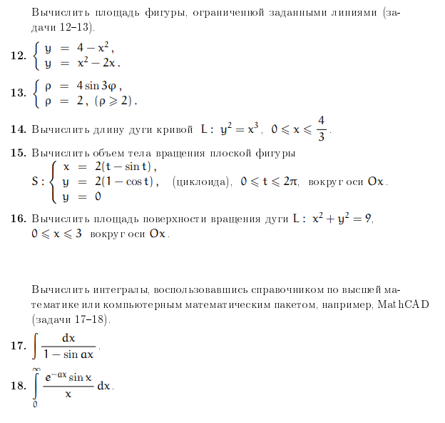
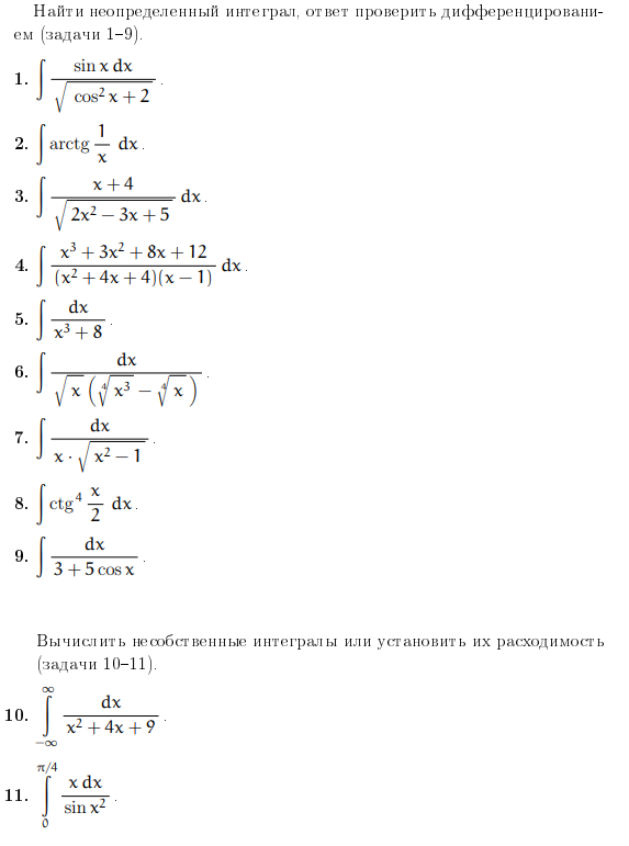
Для студентов НГТУ по предмету Математический анализВариант 5 - ТР №2 - ИнтегралыВариант 5 - ТР №2 - Интегралы
4,92522890
2021-04-012021-04-01СтудИзба
Курсовая работа: Вариант 5 - ТР №2 - Интегралы вариант 5
Описание
Характеристики курсовой работы
Предмет
Учебное заведение
Семестр
Вариант
Просмотров
1
Качество
Идеальное компьютерное
Размер
97,02 Kb
Список файлов
ТР №2 - Интегралы - Вариант №(5).doc

Вам все понравилось? Получите кэшбэк - 40 рублей на Ваш счёт при покупке. Поставьте оценку и напишите положительный комментарий к купленному файлу. После Вы получите деньги на ваш счет.