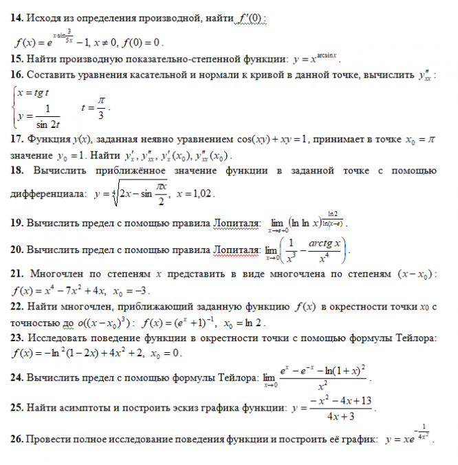
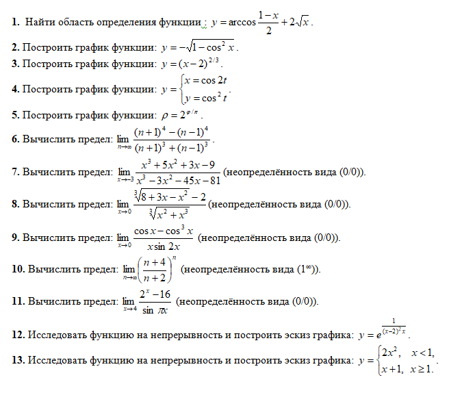
Для студентов НГТУ по предмету Математический анализВариант 24 - ТР №1 - ПределыВариант 24 - ТР №1 - Пределы
4,92523638
2021-04-012021-04-01СтудИзба
Курсовая работа: Вариант 24 - ТР №1 - Пределы вариант 24
Описание
Характеристики курсовой работы
Предмет
Учебное заведение
Семестр
Вариант
Просмотров
1
Качество
Идеальное компьютерное
Размер
133,1 Kb
Список файлов
ТР №1 - Пределы - Вариант №(24).doc

Вам все понравилось? Получите кэшбэк - 40 рублей на Ваш счёт при покупке. Поставьте оценку и напишите положительный комментарий к купленному файлу. После Вы получите деньги на ваш счет.