Для студентов НГТУ по предмету Математический анализВариант 8 - ТР №1 - ПределыВариант 8 - ТР №1 - Пределы
4,92523622
2021-04-012021-04-01СтудИзба
Курсовая работа: Вариант 8 - ТР №1 - Пределы вариант 8
Описание
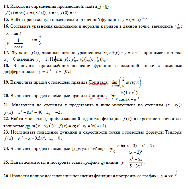
Вариант 8 - ТР №1 - Пределы


Характеристики курсовой работы
Предмет
Учебное заведение
Семестр
Вариант
Просмотров
1
Качество
Идеальное компьютерное
Размер
132,74 Kb
Список файлов
ТР №1 - Пределы - Вариант №(8).doc

Вам все понравилось? Получите кэшбэк - 40 рублей на Ваш счёт при покупке. Поставьте оценку и напишите положительный комментарий к купленному файлу. После Вы получите деньги на ваш счет.