Для студентов НГТУ по предмету Математический анализСР №3 - Дифференциальные уравненияСР №3 - Дифференциальные уравнения
2021-08-172021-08-17СтудИзба
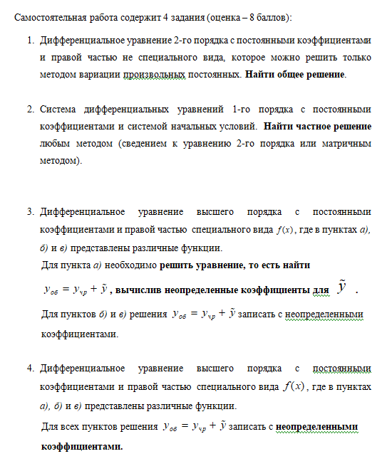
Ответы к контрольной работе: СР №3 - Дифференциальные уравнения
Описание

Характеристики ответов (шпаргалок) к КР
Предмет
Учебное заведение
Семестр
Просмотров
5
Качество
Идеальное компьютерное
Размер
6,05 Kb
Список файлов

Вам все понравилось? Получите кэшбэк - 40 рублей на Ваш счёт при покупке. Поставьте оценку и напишите положительный комментарий к купленному файлу. После Вы получите деньги на ваш счет.