Для студентов МГТУ им. Н.Э.Баумана по предмету Линейная алгебра и аналитическая геометрияКривые второго порядкаКривые второго порядка
2018-01-112025-05-22СтудИзба
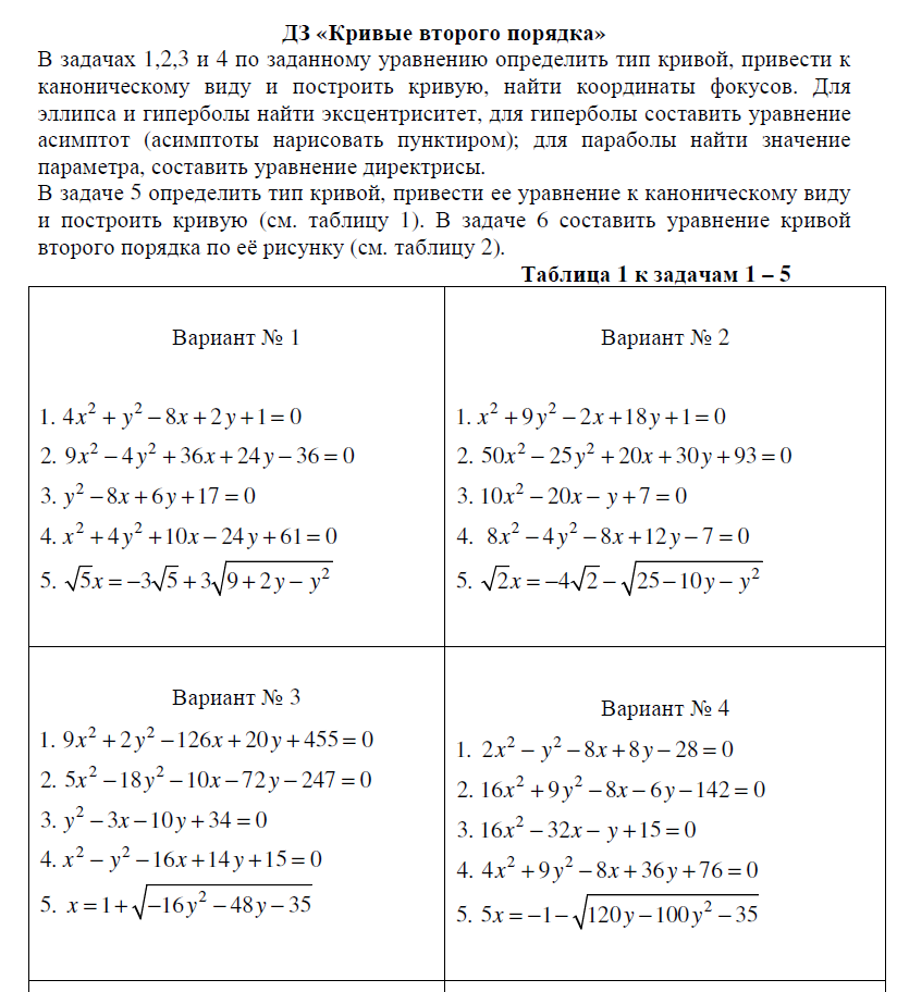
Вопросы/задания к заданиям 2.1: Кривые второго порядка
Описание
Характеристики вопросов/заданий к заданиям
Учебное заведение
Семестр
Номер задания
Программы
Просмотров
367
Качество
Идеальное компьютерное
Размер
188,24 Kb
Список файлов

Вам все понравилось? Получите кэшбэк - 40 рублей на Ваш счёт при покупке. Поставьте оценку и напишите положительный комментарий к купленному файлу. После Вы получите деньги на ваш счет.