Для студентов МГТУ им. Н.Э.Баумана по предмету Линейная алгебра и аналитическая геометрияЛинейная алгебраЛинейная алгебра
2025-06-012025-06-01СтудИзба
ДЗ 1: Линейная алгебра вариант 13
Описание
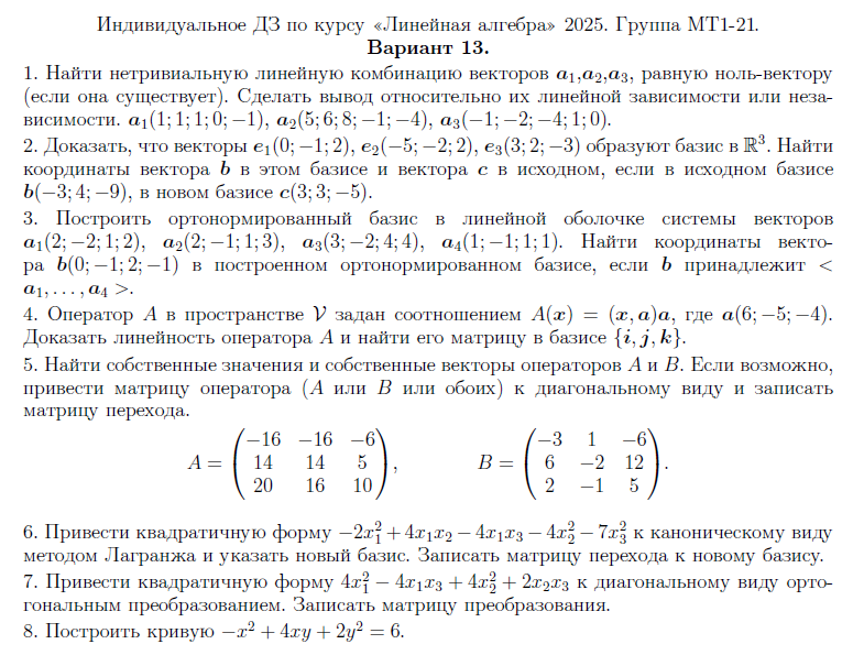
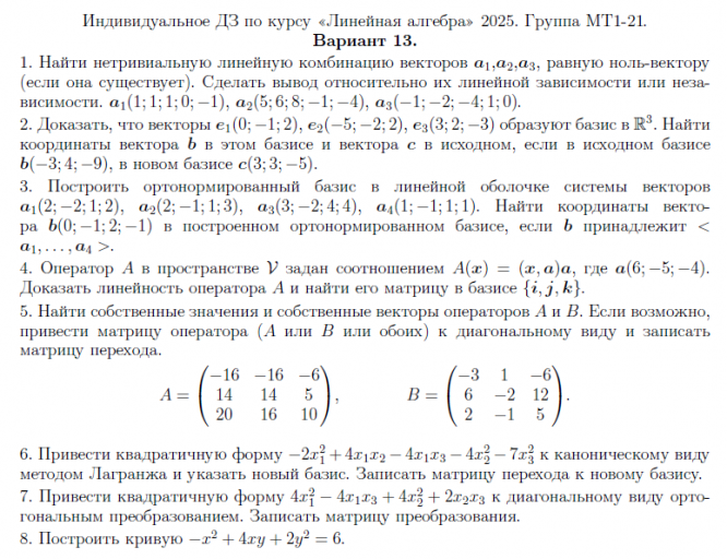
Домашнее задание №1 по Линейной алгебре 13 вариант для МТ 2025 года принятое самим господином Леванковым ![]()
Файлы условия, демо
Характеристики домашнего задания
Учебное заведение
Номер задания
Вариант
Программы
Теги
Просмотров
68
Качество
Идеальное компьютерное
Размер
946,29 Kb
Преподаватели
Список файлов
Комментарии
Нет комментариев
Стань первым, кто что-нибудь напишет!
МГТУ им. Н.Э.Баумана



















