Для студентов МГТУ им. Н.Э.Баумана по предмету Линейная алгебра и аналитическая геометрияЛинейная алгебраЛинейная алгебра
5,0052
2023-04-092025-07-15СтудИзба
Готовый 1 типовик по Лин. алгебре у Леванкова В. И.
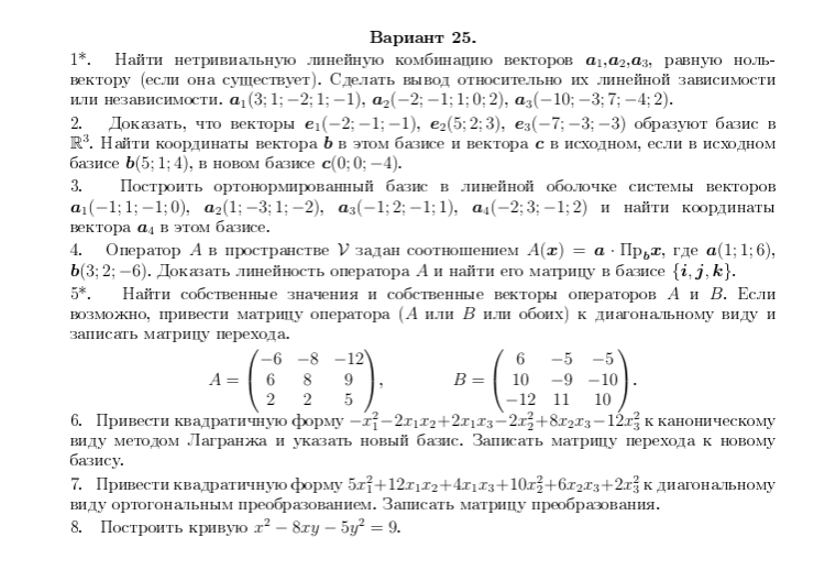
ДЗ 1: Линейная алгебра вариант 25
Описание
Файлы условия, демо
Характеристики домашнего задания
Учебное заведение
Семестр
Номер задания
Вариант
Теги
Просмотров
93
Качество
Идеальное компьютерное
Размер
267,55 Kb
Преподаватели
Список файлов
fedurin DZ.docx
Комментарии
Нет комментариев
Стань первым, кто что-нибудь напишет!
МГТУ им. Н.Э.Баумана


















