Для студентов МГТУ им. Н.Э.Баумана по предмету Линейная алгебра и аналитическая геометрияПоверхности второго порядкаПоверхности второго порядка
5,00514
2021-07-082025-05-19СтудИзба
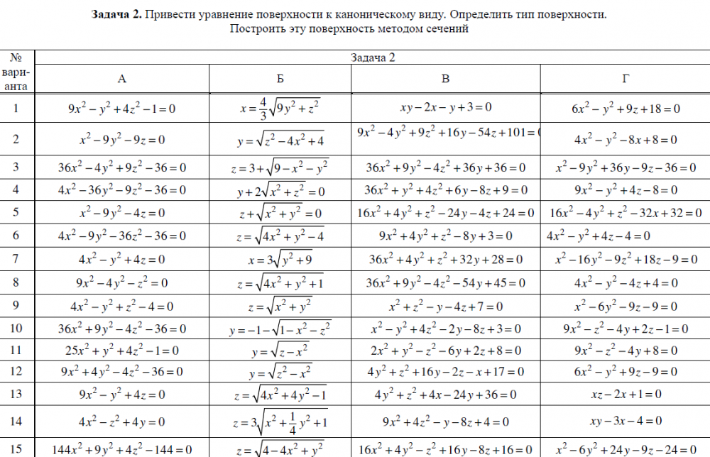
ДЗ 2.2: Поверхности второго порядка вариант 6
Описание
2020 год, Семакин, вторая часть второго типового расчета, факультет РК.
Типовой расчет засчитали на максимальный балл после исправления.
Почерк разборчивый (см. фото ниже)
Файлы условия, демо
Характеристики домашнего задания
Учебное заведение
Семестр
Номер задания
Вариант
Просмотров
228
Качество
Скан рукописных листов
Размер
1,95 Mb
Список файлов
РК6 ангем дз2 ч2.pdf
Комментарии
Нет комментариев
Стань первым, кто что-нибудь напишет!
МГТУ им. Н.Э.Баумана

















