Для студентов МГТУ им. Н.Э.Баумана по предмету Линейная алгебра и аналитическая геометрияЛинейная алгебраЛинейная алгебра
5,0054
2020-08-242025-05-23СтудИзба
ДЗ 1: Линейная алгебра вариант 7
Описание
Хорошо решенное ДЗ все подробно расписано, опираясь на него можно решить любой вариант;
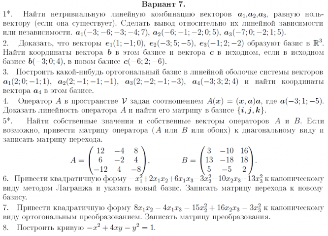
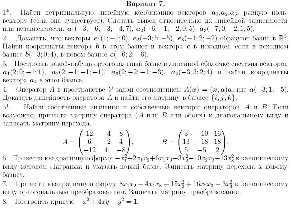
В файле решение следующего варианта:
![]()
В файле решение следующего варианта:

Характеристики домашнего задания
Учебное заведение
Семестр
Номер задания
Вариант
Теги
Просмотров
176
Качество
Скан рукописных листов
Размер
2,94 Mb
Список файлов
дз 1 линал.pdf
Комментарии
Нет комментариев
Стань первым, кто что-нибудь напишет!
МГТУ им. Н.Э.Баумана
catspinner

















