Для студентов МГТУ им. Н.Э.Баумана по предмету Линейная алгебра и аналитическая геометрияФункции нескольких переменныхФункции нескольких переменных
5,0057
2020-06-032025-05-23СтудИзба
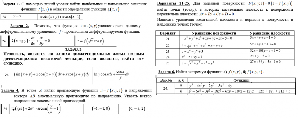
ДЗ 2: Функции нескольких переменных вариант 24
Описание
Характеристики домашнего задания
Учебное заведение
Семестр
Номер задания
Вариант
Просмотров
229
Размер
9,7 Mb
Список файлов
Вар_24_ДЗ-2.pdf
Комментарии
Нет комментариев
Стань первым, кто что-нибудь напишет!
МГТУ им. Н.Э.Баумана
Mars12


















