Для студентов МГТУ им. Н.Э.Баумана по предмету Линейная алгебра и аналитическая геометрияЛинейная алгебраЛинейная алгебра
5,0059
2020-04-282025-05-24СтудИзба
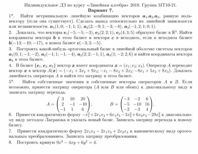
ДЗ 1: Линейная алгебра вариант 7
Описание
Характеристики домашнего задания
Учебное заведение
Семестр
Номер задания
Вариант
Теги
Просмотров
340
Качество
Фото рукописных листов
Размер
1,11 Mb
Список файлов
7Решение.pdf
ReadMe.txt
Комментарии
Нет комментариев
Стань первым, кто что-нибудь напишет!
МГТУ им. Н.Э.Баумана


















