Для студентов МГТУ им. Н.Э.Баумана по предмету Кратные интегралы и рядыТеория поляТеория поля
5,00551
2023-03-012024-09-03СтудИзба
ДЗ 2: Теория поля вариант 4
-66%
Описание
Вариант 4 - ДЗ №3 - Теория поля - ИУ
Зачтено на максимальный балл 💥 💥 💥
Спасибо за покупку 🥰🥰🥰
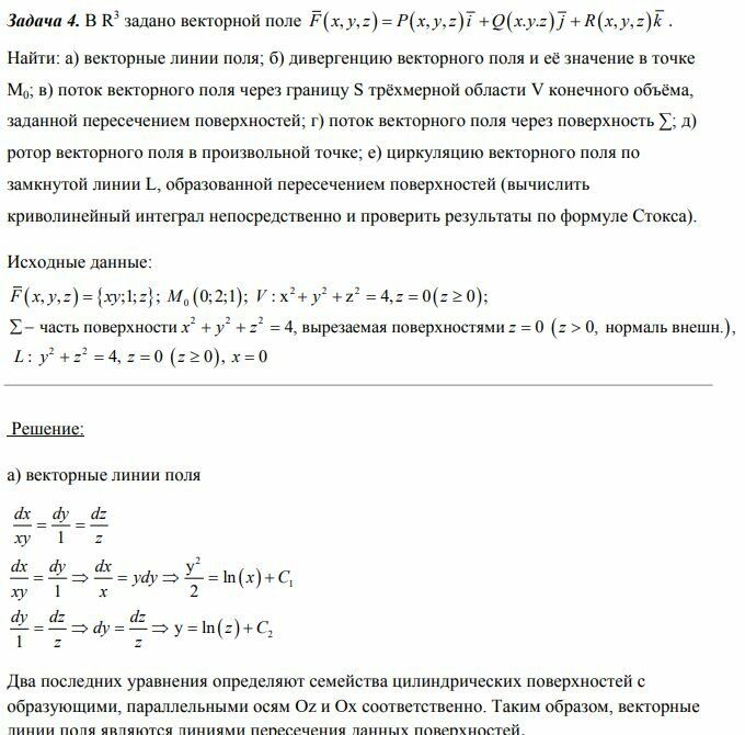
Задача 1



Файлы условия, демо
Характеристики домашнего задания
Предмет
Учебное заведение
Семестр
Номер задания
Вариант
Просмотров
288
Размер
693,46 Kb
Список файлов
Вариант 4 - ДЗ №2 - Теория поля.pdf

Друзья, спасибо за доверие! Если вам понравилась работа – поставьте 5⭐ и напишите отзыв. Это поможет другим студентам, а мне даст силы делать ещё больше качественных материалов для вас 🔥
Комментарии

Отзыв
Отлично! Спасибо)