ДЗ 2: Криволинейные и поверхностные интегралы вариант 23
Описание

Показать/скрыть дополнительное описание
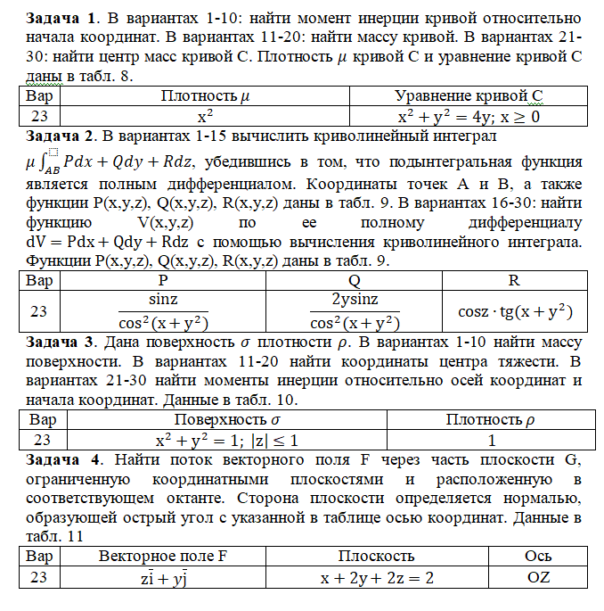
Задача 1. В вариантах 1-10: найти момент инерции кривой относительно начала координат. В вариантах 11-20: найти массу кривой. В вариантах 21-30: найти центр масс кривой С. Плотность кривой С и уравнение кривой С даны в табл. 8. Задача 2. В вариантах 1-15 вычислить криволинейный интеграл , убедившись в том, что подынтегральная функция является полным дифференциалом. Координаты точек Aи B, а также функции P(x,y,z), Q(x,y,z), R(x,y,z) даны в табл. 9. В вариантах 16-30: найти функцию V(x,y,z) по ее полному дифференциалу с помощью вычисления криволинейного интеграла. Функции P(x,y,z), Q(x,y,z), R(x,y,z) даны в табл. 9. Задача 3.
Дана поверхность плотности . В вариантах 1-10 найти массу поверхности. В вариантах 11-20 найти координаты центра тяжести. В вариантах 21-30 найти моменты инерции относительно осей координат и начала координат. Данные в табл. 10. Задача 4. Найти поток векторного поля Fчерез часть плоскости G, ограниченную координатными плоскостями и расположенную в соответствующем октанте. Сторона плоскости определяется нормалью, образующей острый угол с указанной в таблице осью координат. Данные в табл. 11 .
Характеристики домашнего задания
Список файлов
