Для студентов МГТУ им. Н.Э.Баумана по предмету Кратные интегралы и рядыКратные интегралыКратные интегралы
5,0052
2021-03-312021-03-31СтудИзба
ДЗ 1: Кратные интегралы вариант 3
Описание
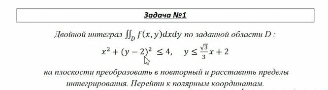
В файле 5 задач (условие ниже) 1-ого ТР для факультетов МТ РК. Вся работа выполнена в ворде. Рисунки сделаны в 3д-калькуляторе и области интегрирования отдельно прорисованы. Все очень аккуратно оформлено. Преподаватель зачел.
![]()





Характеристики домашнего задания
Предмет
Учебное заведение
Семестр
Номер задания
Вариант
Просмотров
46
Качество
Идеальное компьютерное
Размер
519,2 Kb
Список файлов
кратные.docx