Для студентов МГТУ им. Н.Э.Баумана по предмету Кратные интегралы и рядыКриволинейные и поверхностные интегралыКриволинейные и поверхностные интегралы
5,005171
2020-12-232024-09-04СтудИзба
Вариант 7 - Дз-2 "Криволинейные и поверхностные интегралы"
ДЗ 2: Криволинейные и поверхностные интегралы вариант 7
-43%
Описание
Типовой расчет по математическому анализу №2, 4 задачи: "Криволинейные и поверхностные интегралы", зачтено
Задача 1:
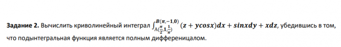
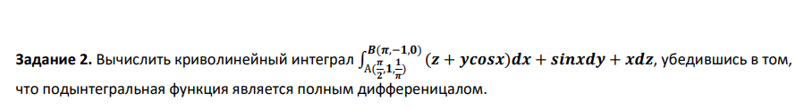
Задача 2:
Задача 3:
Задача 4:
Показать/скрыть дополнительное описание
Задача 1:




Задача 3:




Типовой расчет по математическому анализу МГТУ 3 семестр домашнее задание кратные криволинейные поверхностные интегралы теория поля ряды.
Характеристики домашнего задания
Предмет
Учебное заведение
Семестр
Номер задания
Вариант
Просмотров
192
Качество
Идеальное компьютерное
Размер
936,31 Kb
Список файлов
matan2.pdf

Спасибо за покупку! Я буду очень рад, если поставишь справедливую оценку купленному файлу :3 Ищи больше работ в моём профиле, там много нужного тебе!
Комментарии

кем зачтено ?